很多铲屎官在开始养猫时,可能会因为缺乏经验而一味地将猫咪养得太胖。然而,过度肥胖可能会导致猫咪的关节压力变大,还可能导致糖尿病、心脏病等慢性病。
如果你家也有一只“小猪咪”,那就要趁着夏天到来之前给它们准备一款减肥专用粮了,今天要给大家测评一下嘉传F15烘焙猫粮,看看这款猫粮是否适合给小肥猫们减肥~

生产工厂:广州清科生物技术有限公司(自有工厂)
参考价:45.3元/斤
一、购买
为了确保产品质量,此次我们测评的猫粮都是从某宝的嘉传旗舰店上购买的,大家在购买猫粮时,注意选择正规渠道,以免买到假货哦~

二、原料分析

●嘉传F15猫粮的动物性原料是冻鸡胸肉和冻鸡肝,虽然不是鲜肉,但鸡胸肉没有骨头、内脏、鸡皮等边角料,蛋白质含量高,脂肪含量低,价格也比带骨鸡肉贵很多。
●淀粉来源是比较少见的燕麦,燕麦的蛋白质和纤维含量比其他淀粉原料更高一些,但脂肪含量低,饱腹感强,可以有效控制猫咪的体重。
●这款猫粮还特别添加了南极磷虾粉,看过其他猫粮测评的铲屎官可能已经知道,南极磷虾粉的营养价值非常高,不仅蛋白质含量比普通肉类高很多,还富含矿物质和不饱和脂肪酸。
●三文鱼油富含不饱和脂肪酸Ω-3,蛋黄粉的卵磷脂含量很高,可以有很好的美毛效果。
●这款猫粮的纤维素来源也很不错,主要由亚麻籽和一些中草药提供,丝兰粉还能减少猫咪的口臭和粪便异味。

嘉传F15烘焙猫粮的添加剂里有果寡糖和低聚半乳糖这两种益生元,可以促进猫咪的肠道有益菌繁殖,改善猫咪的肠胃功能。

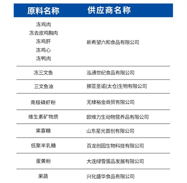
嘉传旗舰店的产品详情页有展示各种原料的供应商信息,产品透明度很高。肉源来自世界五百强集团新希望六和食品有限公司,品质和新鲜度有保障!
三、营养数据&检测报告
1.营养保证值

2.检测报告

✔粗蛋白质实测45.97%,粗脂肪含量实测14.3%,蛋白质含量高,脂肪含量很低,很适合给小肥猫减肥;
✔钙含量实测1.27%,总磷含量实测1.05%,钙磷比1.20:1,优秀!
✔牛磺酸和赖氨酸充足,粗纤维含量较高,粗灰分、水溶性氯化物等检测结果正常;
✔淀粉含量实测17.5%,比较优秀~
✔未检出黄曲霉毒素、沙门氏菌、BHA和BHT,卫生安全!
四、适口性反馈
1. 颗粒&气味
嘉传F15猫粮的颗粒做得非常精致,外观是颜色比较深的小猫脑袋,这款猫粮采用了无喷油烘焙工艺,表面十分干燥,喂食期间不容易导致黑下巴问题。

2. 适口性
为了观察嘉传F15猫粮的适口性,我们邀请了几名宠主进行喂食测试。根据大家的反馈,大部分猫咪对这款猫粮还是比较热情的,但个别猫咪在换粮时会出现肠胃不适症状。
综合评价
综合前期测评结果,嘉传F15猫粮在低脂猫粮里是比较优秀的,推荐指数:★★★★
首先,这款猫粮的蛋白质含量很高,脂肪含量较低,而且没有和其他传统减肥处方粮一样添加大量的植物蛋白粉,这点就已经很加分了~
此外,这款猫粮的原料很不错,肉类用的是鸡胸肉,淀粉原料是低GI、高饱腹感的燕麦,还添加了磷虾粉、鱼油和蛋黄粉,各方面表现都不错。
最后,嘉传有自己的研发团队和工厂,猫粮品质和品控都有保障,而且这款猫粮的价格不算很高,所以大家想给猫咪安排减肥粮确实可以考虑一下嘉传F15哦~